质量管理工具之头脑风暴法ppt30
质量管理工具之头脑风暴法ppt30

头脑风暴法(Brainstorming)是一种激发创造性思维的方法,通过集体讨论,集思广益,引导人们围绕一个特定的问题、主题或目标,自由地提出各种想法和解决方案。这种方法鼓励参与者大胆表达自己的想法,不受任何限制和约束,同时强调数量优于质量,即首先追求想法的数量,再从中筛选出有价值的创意。
头脑风暴法的实施步骤通常包括:
明确目标:首先明确讨论的主题或问题,确保所有参与者都了解讨论的目的和背景。组建团队:选择一群具有不同背景、经验和专业知识的人组成团队,以便产生多样化的想法。设定规则:在讨论开始前,设定一些基本规则,如鼓励自由发言、不批评他人的想法、追求数量等。开展讨论:团队成员围绕主题自由发言,提出自己的想法和解决方案。此时,主持人应确保讨论氛围轻松、积极,并引导团队成员充分表达自己的想法。记录想法:在讨论过程中,应有专人负责记录所有提出的想法,以便后续整理和分析。筛选和评估:讨论结束后,对记录的想法进行筛选和评估,找出有价值的创意和解决方案。实施和改进:将筛选出的创意付诸实践,并根据实施过程中的反馈进行改进和优化。
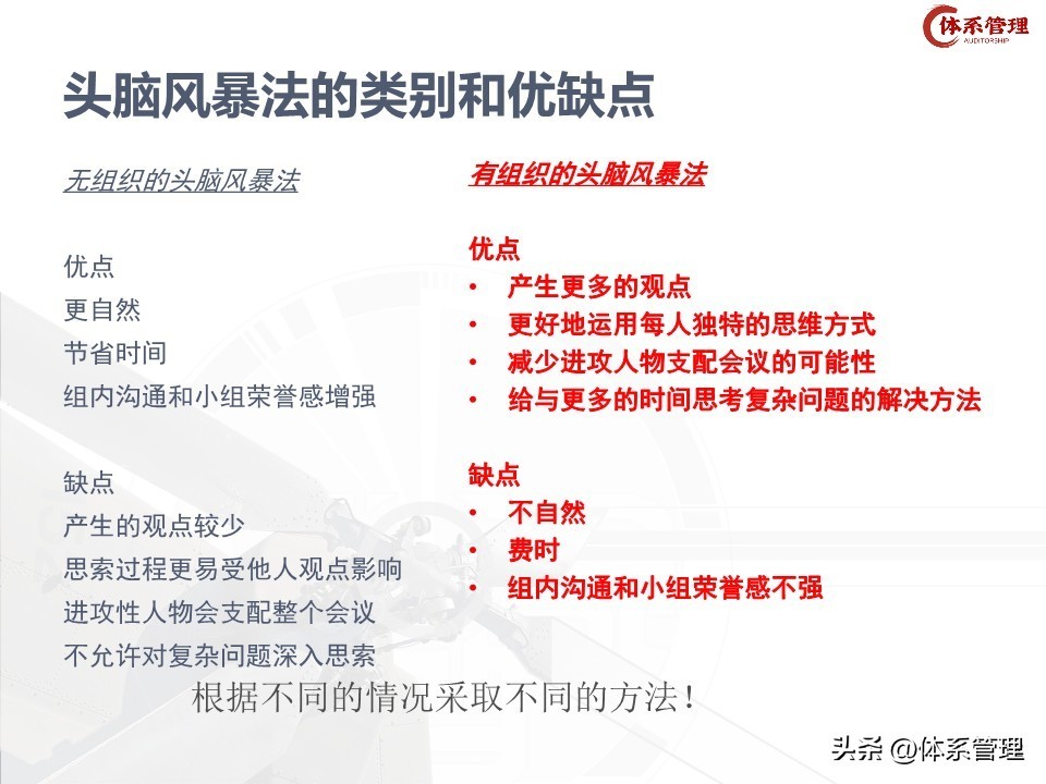
头脑风暴法的优点包括:
激发创新思维:通过集体讨论和自由发言,可以激发团队成员的创新思维,产生出许多新颖的想法和解决方案。拓展思路:头脑风暴法可以拓展团队成员的思路,使他们从多个角度和层面思考问题,从而找到更好的解决方案。增强团队合作:通过共同参与讨论和提出想法,可以增强团队成员之间的合作和信任,促进团队凝聚力。
然而,头脑风暴法也存在一些局限性,如可能受到团队成员性格、知识和经验等因素的影响,导致某些有价值的想法被忽略或遗漏。因此,在实施头脑风暴法时,需要注意平衡各种因素,确保讨论的有效性和高效性。




























