电话邦、阿里钱盾等平台错误标记电话号码?立即查询与申诉取消!
电话邦、阿里钱盾等平台错误标记电话号码?立即查询与申诉取消!
视频加载中...
在数字化时代,我们的手机号码和座机号码往往被各种标记软件所标记,以便于我们快速识别来电和短信的来源。然而,有时候这些标记可能会出现错误,导致我们的电话号码被标记为错误的名称或店名。这种情况下,我们需要采取措施来申请取消或解除错误的电话标记。
如果电话号码是个人号码,我们可以直接申请取消或解除标记。如果电话号码是公司企业或商家店铺的电话,我们可以请正显网络科技修改为正确的公司名称或店名,这样业务电话来去电直接展示公司或企业名称,还可以起到宣传广告的作用。
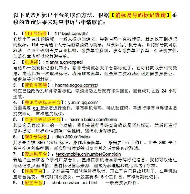
那么,如何确定电话号码是被哪些号码标记软件标注了呢?我们可以通过一些常见的标记平台来查询,如腾讯管家、电话邦、114号码百事通、阿里钱盾、泰迪熊移动、360卫士等等。其中,114号码百事通提供的“114免费查询与取消号码标记”服务,只能查询114号码百事通平台标记的查询,无法查询其他各个标记平台的标记情况。
如果想要查询全网的电话标记情况,我们可以使用一些第三方网站,如张三李四号码标记查询、老刘标记查询网、刘胖子标记查询系统、去标快标记免费查询等等。这些网站可以帮助我们查找号码标记来源,并根据查询结果去各个对应第三方标记软件申诉取消,非常方便。
具体的操作步骤如下:首先,通过搜索找到一个号码标记查询网站,输入需要查询的号码,点击查询,查询网会自动查找号码标记来源。然后,根据查询结果去各个对应第三方标记软件申诉取消。
如果遇到电话号码被错误标记的情况,我们可以采取上述措施来申请取消或解除错误的电话标记。同时,我们也应该保持对号码标记软件的关注,及时更新和维护我们的电话号码标记信息,以便于更好地保护我们的隐私和安全。
手机号码被误标,如何正确解除困扰?
在数字时代,我们的手机号码不仅是我们与他人沟通的桥梁,更是我们在网络世界中的身份标识。但有时,由于种种原因,我们的手机号码可能会被错误地标记为其他公司或店名的名称,这不仅给我们的生活带来不便,更对我们的个人隐私造成威胁。那么,如何解决这个问题呢?今天,我们就来探讨一下这个问题的解决方法。
首先,我们要明确的是,无论是手机还是座机电话,如果被错误标记,我们都应该及时采取行动,以保护自己的合法权益。对于个人号码,我们可以直接向相关平台提出申诉,要求取消或修改标记。而对于公司或商家的电话,我们则可以请专业的网络科技公司进行修改,以确保电话显示为公司或商家的正确名称。
那么,如何取消或修改错误的电话标记呢?首先,我们需要确定是哪个平台对我们的电话进行了标记。常见的标记平台有腾讯管家、电话邦、114号码百事通、阿里钱盾、泰迪熊移动、360卫士等等。一旦确定了标记来源,我们就可以针对该平台进行申诉和取消标记的操作。
值得注意的是,有些平台如114号码百事通提供了免费查询和取消号码标记的服务,但仅限于该平台的标记查询。如果我们的号码被其他平台的标记了,我们还需要到相应的平台进行申诉和取消。
为了方便大家查询和取消错误的电话标记,市面上出现了一些专门提供此类服务的网站。比如张三李四号码标记查询网、老刘标记查询网、刘胖子标记查询系统、去标快标记免费查询等等。这些网站可以快速地查询电话标记来源,并根据标记来源提供相应的申诉和取消服务。具体操作也非常简单,只需要在网站上输入自己的电话号码,就可以查询到标记来源,然后根据网站提供的步骤进行申诉和取消即可。
总的来说,虽然电话号码被错误标记可能会给我们带来一些困扰,但只要我们掌握了正确的解决方法,就可以轻松地解除这些困扰。同时,我们也要注意保护自己的个人信息,避免被不法分子利用。希望这篇文章能对大家有所帮助,让我们在网络世界中更加自如地展示自己的真实身份。
1.手机号码被误标记:如何快速取消
2.电话号码被错误标注,怎么办?
3.座机电话被标记为快递外卖:解决方法全攻略
4.固话号码被错误标注为公司名,如何取消?
5.电话号码被错误标注为商家信息,如何清除?
6.怎么取消手机号码被错误标记为公司名称?
7.如何更改座机号码被错误标记的公司名?
8.取消电话号码错误标记:全平台解决方案
9.固话号码被错误标注,如何快速申诉取消?
10.手机被标记为外卖送餐:如何解除?
11.电话号码被误标为快递:取消方法一览
12.固话号码被错误标注为快递外卖:如何申诉?
13.错误标记影响电话使用:如何申请取消?
14.固定电话被误标为商家:查询与取消方法详解
15.手机座机被标记为外卖送餐:取消步骤全知道
16.公司电话被误标为外卖送餐:如何更改?
17.私人电话号码被误标为公司名称:取消方法指南
18.固话被标记为快递外卖:取消标记的步骤
19.误标电话号码:查询、申诉、取消一站式服务
20.电话号码被错误标注,怎么申诉解除?

电话标记软件错误标记怎么办?逐一申诉取消标记!

电话邦、阿里钱盾等平台错误标记?立即申诉取消!

114号码百事通标记平台免费查询与取消号码标记!

电话被错误标记如何申请取消与解除?具体操作方法来了!

个人电话号码被标记为外卖快递?立即取消去除标记!