京东把美团逼疯了!
京东把美团逼疯了!


作者 | 燕大
针锋相对、分毫必争,京东骑脸开大。
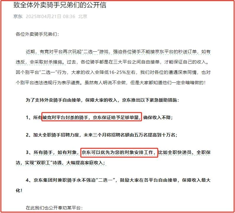
今早京东发布了一份《致全体外卖骑手兄弟们的公开信》,开头就是直捣黄龙式的王炸,表示:
你犯错要你命,在公开信后半段,京东大篇幅连珠炮式对某平台开喷:
竞对平台再开“二选一”游戏,强迫骑手不能接京东的单,违反的会被封杀。
而过去,骑手可以在三大平台之间自由接单,才能保证收入,因个别平台“二选一”,大家的收入会降低16-25%左右,京东深表同情,对“二选一”的平台表示谴责;
在这段话末尾,京东再猛撕:“虽然有人明说不会做,但大家都知道他们一定会暗暗做的!”
这场面,火药味浓烈,刀刀见血。
还没完,公开信中,京东先是痛批了搞“二选一”某竞对平台,转头向骑手伸出援手。
表示,为支持骑手自由接单、保障骑手收入,推出紧急援助:
1,被竞对平台封杀的骑手,京东保证给够单量,确保收入不降;
2,加大全职骑手招聘,未来三个月将招聘名额由五万名提高到十万名;
3,所有骑手,如有对象,京东优先为对象安排工作,比如全职快递员、全职保洁,实现“双职工”待遇,大幅提高家庭收入;
4,京东对兼职骑手永不强迫“二选一”,鼓励在各平台自由接单,保障收入最大化。

看到这里,我都不得不承认,京东这一记太厉害了!
而且京东敢这么狠怼、同时利用对手的失策来拉爆好感度并狠挖墙角,必然是固定了某竞对平台搞“二选一”的证据的,要不然绝不会这么大张旗鼓。
可能性只有一个,就是对手——真犯了错。
趁你犯错要你命,在公开信后半段,京东大篇幅连珠炮式对某平台开喷:
你可以十几年不为任何一名骑手缴纳五险一金;你可以用强大的算法对骑手极尽压榨之能事;你可以长期对骑手事故率超过快递小哥三倍以上的安全问题置若罔闻;你可以在约60%以上门店都不赚钱的餐饮行业赚取千亿利润,丝毫不顾餐饮从业者的艰辛和挣扎;你还可以在超过40%毛利的幽灵外卖暴利驱使下,纵容和鼓励幽灵外卖大行其道,丝毫不顾忌消费者的食品安全……
但是当你今天竟然为了维护自己的垄断地位,为了自己的商业利益,对数百万名底层骑手们再次进行“二选一”,让他们的收入大幅降低,你们忘了老祖宗的一句话:水能载舟亦能覆舟。望你们好自为之!早日回头是岸!
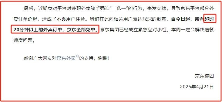
在京东《公开信》的最后,京东表示自今日起,所有超时20分钟以上的外卖订单,京东全部免单。

换句话说,以前你点外卖巴不得他早点送到,现在点外卖则巴不得他再晚点,超时20分钟,这顿饭就等于京东请客。
不得不说,京东的这波商战,时机拿捏的基准,打的也实在够漂亮。
京东所说的某平台,估计快被逼疯了。
看了他的公开信,我是真觉得,对手平台明显有——猪队友。
你通过让骑手搞“二选一”、不接京东跌的单,令京东部分外卖订单延迟,确实能一定程度上打击京东,但就没想过这种低劣手段是在给自己挖坑吗?
而且还是那种深不见底的深坑。
相比来看,京东的公关显然智商在线,抓住对手这一错误,直接从道德到商业层面全方位无死角重击对手,赚足骑手和消费者的好感度。
可以这么说,从之前到现在的数次“口水仗”,京东已经完胜,两方的公关和应对完全不在一个层级上。
京东次次占据道德高点,某平台次次在这里丢大分,而且频繁给京东拱手送上重击自己的良好借口,哪怕之前宣布三年补贴1000亿都远没有这种丢分的影响大。
着实让人无语。
看着吧,京东此《公开信》一出,竞对平台一大批管理者大概率要“自裁”谢罪,钱没少花,却把商战搞成一边倒的滑铁卢,炒了也不冤。
而且,如果是我的话,肯定还得站出来澄清来龙去脉,表明自家不存在“二选一”文化,“二选一”也不是自家企业的价值观,以避免京东的公开信继续发酵、产生不可测度的深远影响。
京东没在公开信里明确说明某平台是哪个,我这里也就作看破不说破处理。
不过不妨碍我们再聊一聊最近京东与美团的“口水仗”。
说实话,从理性的角度讲,个人觉得,我们最好既不要把京东捧的过高,也不要去猛踩美团。
本质上,这是平台与平台、平台与骑手、平台与商家的全方位深度博弈,同时又在促进社会的进步。
平台之间要争夺优质片区、争夺优秀骑手、争夺品质商家,为了争夺这些核心资源,因此要在佣金、福利、补贴等层面,从道德到商业各个角度,全面竞争。
合理的竞争是有益于社会进步的,任何一方如果独大、缺少竞争,屠龙少年可能都终将成为恶龙。
如果仔细捋一捋的话,你会发现,京东和美团正在做的,其实是同一件事。
第一,给骑手上社保,承担社会责任。
在2月19日,京东、美团相继宣布为外卖骑手上社保,紧接着饿了么也宣布在人社部门指导下启动职伤险试点。
在此之前民企座谈会隆重举行,美团王总在会上、京东刘总不在会上,但不影响会后两家在同一天发布给骑手上社保这件重大事项。
京东作为外卖新手,骑手基数从零开始,方案相对简单直接;美团不同,在2023年骑手就达745万,上社保是一笔天文数字,方案绝没那么容易出;专做外卖的饿了么更不用说(骑手超400万),至今还在巨亏,去年亏超98亿,别说上社保了,上职商险都得慢慢来,防止把企业给亏倒闭了。
给骑手上社保是不得不做、必须做的事情,不是因为谁先说给骑手上社保就能占据道德高点的。
这一事项背后的核心推动力是国家,而非某个平台。
第二,做的不单是外卖,还关系到内需。
以前听“刺激消费”,大家反手就是一句——有钱谁不知道消费啊。
对,就是手上有钱、没有后顾之忧,消费自然也就容易放开手脚。换句话说,收入要稳要提高,保障要跟上,这些就是扩大内需的重要基石之一。
提.振.消费已经说了无数遍,说实话,对基层百姓来说,能消费的早消费的差不多了。那么,还能从哪里变出增量?
个人觉得,答案是近2亿的灵活就业人群!只要能把这2亿的收入、后顾之忧解决,必然能大幅增加消费需求。
平台经济也是新质生产力,从骑手开始,解决收入、解决社保之忧,就是在完善内需的基本盘。
第三,从收割者到培育者,从规则制定者到生态共建。
个人看来,京东更像是一条行业鲶鱼,从强哥的人格魅力、社会责任感道德感出发,低佣金、把骑手当兄弟给上社保等等,也在刺激行业转变。
美团前几天在某论坛上宣布,将大手笔投入1000个亿,帮助商家补贴消费者、发助力金帮商家增收、扶持和奖励优秀品质商家等各方各面。
双方同台竞争的同时,这些操作无疑是在从“收割者”转变成为骑手、商家的“培育者”,从之前的外卖行业“规则制定者”转变到行业的“生态共建”。
换句话说,这是在做大蛋糕的同时也在分蛋糕,而非之前光做少分甚至不分,以前没啥共赢的概念,现在有了商家、骑手、平台和消费者共赢的雏形。
总的来看
眼前两方互打“口水仗”,争相占据道德制高点,京东显然略胜不止一筹。
但实质上,不论美团还是京东,能做和在做的都不是干掉对手,而是做大蛋糕。
谁能让商家赚到钱、让骑手安身立命、让消费者得到品质服务,谁就能稳占外卖行业的半边天。
做大蛋糕分蛋糕,共赢才是这个时代的主题。
下一篇:没有了