400分上名校?港澳台华侨生联考是个啥
400分上名校?港澳台华侨生联考是个啥
港澳台华侨生联考,全称为:“中华人民共和国普通高等学校联合招收华侨
港澳台学生考试”;是教育部专门针对港澳台籍和华侨开设的单独招生考试。
又叫“华侨生联考”或“港澳台联考”。
港澳台联考的特点
一:计划单列,名额充裕
每所高校招收的港澳台学生的名额不占用统考名额。
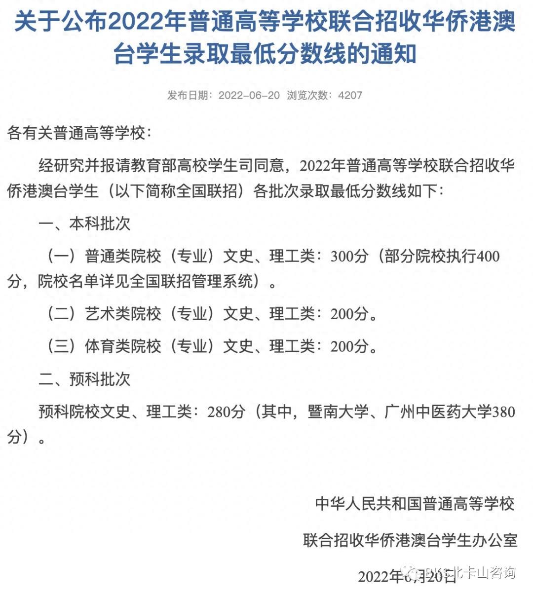
二:400 分上名校
22年普通类院校招收分数理工最低达到了300分,400分就可以上211和985。如果本身孩子再努力一把,上清华北大也是大有机会的。

港澳台联考与普通高考有什么区别?
港澳台华侨生联考试题的难度要远低于内地普通高考的难度,跟内地会考难度相似,基本上和书本上的例题难度差不多,考试内容以初中和高一知识为主。
港澳台华侨联考,它的考试科目为5科,3科主科(中文、数学、英语)和2科文理分类科目(理工类:物理、化学;文史类:历史、地理),每科的分数均为150分,总分为750分。
目前,全国面向港澳台侨招生的高校有近三百所。大家慕名的北京大学、清华大学都在此列。

港澳台联招具体内容
港澳台联考的具体科目,目前是分为了文科和理科。
文科是:语文、数学、英语、地理、历史
理科是:语文、数学、英语、物理、化学
每科都是 150 分满分,总共文科或理科总分是 750 分。
港澳台华侨联考,报名资格为具有高中毕业文化程度,分别具有香港或澳门居民身份证、港澳居民来往内地通行证或港澳居民居住证,资格中并没有在本地或者是在内地的居住要求,只要拿到香港永居身份的学生也可以参加。
具体的报考条件有这些:
港澳学生需要准备:
1、身份证 2、回乡证 或者港澳居民居住证 3、成绩单
和毕业证(如应届生是提交在读证明)
台湾学生需要准备:
1、身份证明材料 2、台胞证 3、成绩单和毕业证(如应
届生是提交在读证明)
台湾学生需要准备:
居留权公证、居住时间公证等
看完有没有很心动?
当父母的不就希望孩子开心的过他的童年嘛,给孩子减负,开心成长,选择更广。