2025年中国血液制品行业分类情况、相关政策及产业链
2025年中国血液制品行业分类情况、相关政策及产业链
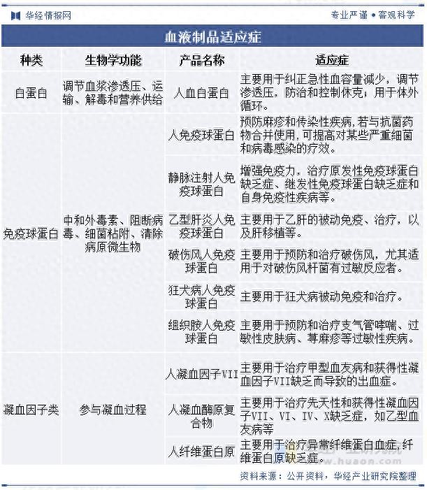
血液制品是从健康人血液、血浆或特异免疫人血浆中分离、提纯或由重组DNA技术制备的,用于治疗和预防的蛋白或细胞组分的统称。当前大部分血制品原料从血浆蛋白中提取,而人体血液中血浆仅占比55%,血浆中又仅有7%为血浆蛋白。根据血浆蛋白的成分构成,血制品又可大致分为白蛋白类、免疫球蛋白类和凝血因子类,其原料分别约在血浆蛋白中占比60%、15%和4%。

在我国,用于生产血制品的原料血浆都是通过依法设立的单采血浆站进行采集。单采血浆站由省级卫计委审批开设,由血制品企业负责管理,是血制品企业的独家资源。单采血浆站必须使用单采血浆机械采集,分离血浆后将红细胞、血小板、白细胞输回体内,采集的血浆经过三次病毒检疫后即可投产。血浆蛋白经过粗分离(低温乙醇法+离心/压滤工艺)和精纯化(层析技术)后,得到各种血制品。国内血制品采用批签发制,每批产品在企业自检合格后,提交批签发申请,在药监局审批合格后才可上市销售。

本文节选自华经产业研究院发布的《2023年全球及中国血液制品行业发展现状及竞争格局分析,未来市场增长空间巨大「图」》,如需获取全文内容,可进入华经情报网搜索查看。
我国在血液制品行业准入、原料血浆采集管理、生产经营等方面制定了一系列监管和限制措施,具有较高的政策壁垒。鉴于血液制品的特殊性和极高安全性要求,国家强制要求血液制品的原料采集、检测、存储、运输、生产、销售等各环节都具有可回溯性的过程记录,实行全链条严格监管。我国的监管部门对行业采取严格的监管手段,出台了一系列的监管措施,以保证行业健康有序发展。

我国血液制品行业产业链上游包括血浆站与血站,中游指的是血液制品,包括白蛋白、凝血因子类与免疫球蛋白,下游包括医疗机构与第三方实验室等。行业内历经几十年企业大量兼并、重组后,目前有血液制品批签发及终端销售的国内血液制品制造商仅30家左右,行业集中度较高。

华经产业研究院为助力企业、科研、投资机构等单位了解血液制品行业发展态势及未来趋势,特重磅推出《2025-2031年中国血液制品行业市场竞争格局及投资前景展望报告》,本报告由华经产业研究院研究团队对血液制品行业进行多年跟踪研究,使用桌面研究与定量调查、定性分析相结合的方式,全面解读血液制品行业市场发展现状、上下游产业、竞争格局及重点企业等相关因素;科学运用研究模型,多维度对行业投资风险进行评估后精心研究编制。

报告目录:
第1章 血液制品行业综述及数据来源说明
1.1 血液制品行业界定
1.1.1 血液制品行业定义
1.1.2 血液制品原料来源
1.1.3 《国民经济行业分类与代码》中血液制品行业归属
1.2 血液制品分类及特性
1.2.1 血液制品产品分类
1.2.2 血液制品产品特性
1.2.3 血液制品相似概念辨析
1.3 血液制品专业术语说明
1.4 本报告研究范围界定说明
1.5 本报告数据来源及统计标准说明
1.5.1 本报告权威数据来源
1.5.2 本报告研究方法及统计标准说明
第2章 中国血液制品行业宏观环境分析(PEST)
2.1 中国血液制品行业政策(Policy)环境分析
2.1.1 中国血液制品行业监管体系及机构介绍
(1)中国血液制品行业主管部门
(2)中国血液制品行业自律组织
2.1.2 中国血液制品行业管理体制
(1)外商投资管理
(2)血浆采集站管理
(3)血液制品生产管理
(4)血液制品进口管理
(5)血液制品批签发制度
(6)血液制品税收及价格管理
2.1.3 中国血液制品行业标准体系建设现状
2.1.4 国家层面血液制品行业政策规划汇总及解读
(1)国家层面血液制品行业政策汇总及解读
(2)国家层面血液制品行业规划汇总及解读
2.1.5 31省市血液制品行业政策规划汇总及解读
2.1.6 国家重点规划/政策对血液制品行业发展的影响
2.1.7 政策环境对血液制品行业发展的影响总结
2.2 中国血液制品行业经济(Economy)环境分析
2.2.1 中国宏观经济发展现状
(1)中国GDP增长情况
(2)中国居民消费水平(CPI)
(3)中国工业经济增长情况
2.2.2 中国宏观经济发展展望
(1)国际机构对中国GDP增速预测
(2)国内机构对中国宏观经济指标增速预测
2.2.3 中国血液制品行业发展与宏观经济相关性分析
2.3 中国血液制品行业社会(Society)环境分析
2.3.1 中国血液制品行业社会环境分析
(1)人口老龄化与血液制品
1)中国老龄化现状
2)老龄化对血液制品的促进作用
(2)传染病发病数与死亡数
1)甲乙类传染病发病数与死亡数
2)丙类传染病发病与死亡情况
(3)血液制品行业的安全与质量问题
1)血液制品安全概述
2)血液制品行业安全事件汇总
(4)检疫期制度与血液制品行业发展
(5)输血、献血与血液制品行业发展
1)中华人民共和国献血法
2)成分输血指南
2.3.2 社会环境对血液制品行业发展的影响总结
2.4 中国血液制品行业技术(Technology)环境分析
2.4.1 中国血液制品行业工艺流程图解
2.4.2 中国血液制品行业关键/新兴技术分析
(1)中国血液制品行业关键技术分析
(2)中国血液制品新兴技术融合应用
2.4.3 中国血液制品行业的科研投入情况
2.4.4 中国血液制品行业科研创新成果
2.4.5 技术环境对血液制品行业发展的影响总结
第3章 全球血液制品行业发展现状调研及市场趋势洞察
3.1 全球血液制品行业发展历程介绍
3.2 全球血液制品行业政法环境分析
3.3 全球血液制品行业发展现状分析
3.3.1 全球血液制品行业技术现状分析
(1)全球专利授权数量
(2)全球血液制品行业专利法律状态
3.3.2 全球血液制品行业供需现状分析
(1)全球血浆供给情况
(2)全球血液制品需求情况
3.3.3 全球血液制品行业细分市场结构
3.4 全球血液制品行业市场规模体量
3.5 全球血液制品行业区域发展格局及重点区域市场研究
3.5.1 全球血液制品行业区域发展格局
(1)全球血浆采集量区域分布
(2)全球血液制品龙头企业分布
(3)全球血液制品企业血浆站数量分布
3.5.2 重点区域一:美国血液制品市场分析
(1)美国血浆采集量
(2)美国血液制品行业市场规模
3.5.3 重点区域二:欧洲血液制品市场分析
(1)欧洲血浆采集量
(2)欧洲血液制品行业市场规模
3.6 全球血液制品行业市场竞争格局及重点企业案例研究
3.6.1 全球血液制品行业市场竞争格局
3.6.2 全球血液制品企业兼并重组状况
3.6.3 全球血液制品行业重点企业案例
(1)海外代表性企业一:杰特贝林(CSLBehring)
(2)海外代表性企业二:百特(Baxalta)
(3)海外代表性企业三:基立福(Grifols)
3.7 全球血液制品行业发展趋势预判及市场前景预测
3.7.1 新冠疫情对全球血液制品行业的影响分析
3.7.2 全球血液制品行业发展趋势
(1)全球血液制品产品研发趋势
1)新产品研发趋势
2)新适应症拓展趋势
3)新工艺开发趋势
4)重组产品开发趋势
(2)全球血液制品企业竞争趋势
(3)全球血液制品市场需求趋势
1)产品结构趋势
2)产品需求趋势
3.7.3 全球血液制品行业市场前景预测
3.8 全球血液制品行业发展经验借鉴
第4章 中国血液制品行业市场供需状况及发展痛点分析
4.1 中国血液制品行业发展历程
4.1.1 中国血液制品行业发展历程
4.1.2 中国血液制品行业市场特性解析
(1)波动周期分析
(2)波动原因分析
4.2 中国血液制品行业市场主体类型及入场方式
4.2.1 中国血液制品行业市场主体类型
4.2.2 中国血液制品行业企业入场方式
4.3 中国血液制品行业参与企业数量及特征
4.3.1 中国血液制品行业企业数量(具有生产资质)
4.3.2 中国血液制品行业取得GMP认证的企业数量
4.3.3 中国血液制品行业企业省市分布
4.4 中国血液制品行业对外贸易状况
4.4.1 中国血液制品行业进出口统计说明
4.4.2 中国血液制品行业进出口贸易概况
4.4.3 中国血液制品行业进口贸易状况
(1)中国血液制品行业进口贸易规模
1)中国血液制品行业进口总额
2)中国血液制品行业进口贸易总量
(2)中国血液制品行业进口价格水平
1)中国血液制品行业进口均价
2)中国白蛋白产品进口均价
3)中国凝血因子产品进口均价
(3)中国血液制品行业进口产品结构
4.4.4 中国血液制品行业出口贸易状况
(1)中国血液制品行业出口贸易规模
1)中国血液制品行业出口总额
2)中国血液制品行业出口总量
(2)中国血液制品行业出口价格水平
1)中国血液制品行业出口价格水平
2)中国白蛋白产品出口均价
3)中国凝血因子产品出口均价
(3)中国血液制品行业出口产品结构
4.4.5 中国血液制品行业进出口贸易影响因素及发展趋势
4.5 中国血液制品行业市场供给状况
4.5.1 中国血液制品行业市场供给能力分析
(1)中国单采血浆站数量
(2)中国血液制品行业主要企业单采血浆站数量变化
(3)中国单采血浆站血浆采集量
(4)中国血液制品行业主要企业血浆采集量
4.5.2 中国血液制品行业市场供给水平分析
(1)中国血液制品签发量
(2)中国血液制品批签发次数
(3)中国血液制品行业主要企业血液制品签发数
(4)中国血液制品行业主要企业血液制品产量
(5)中国血液制品行业新产品受理量
4.6 中国血液制品行业招投标市场解读
4.6.1 中国血液制品行业招投标信息汇总
4.6.2 中国血液制品行业招投标信息解读
(1)中国血液制品行业招投标数量变化情况
(2)中国血液制品行业中标区域特征
4.7 中国血液制品行业市场需求状况
4.7.1 中国血液制品行业需求特征分析
4.7.2 中国血液制品行业需求现状分析
(1)中国血液制品行业主要企业营业收入
(2)中国血液制品行业主要企业销量
4.8 中国血液制品行业供需平衡状况及市场行情走势
4.8.1 中国血液制品行业供需平衡分析
4.8.2 中国血液制品行业市场行情走势
4.9 中国血液制品行业市场规模体量测算
4.10 中国血液制品行业市场发展痛点分析
第5章 中国血液制品行业市场竞争状况及融资并购分析
5.1 中国血液制品行业市场竞争布局状况
5.1.1 中国血液制品行业竞争者入场进程
5.1.2 中国血液制品行业竞争者省市分布热力图
5.1.3 中国血液制品行业竞争者战略布局状况
5.2 中国血液制品行业市场竞争格局分析
5.2.1 中国血液制品行业企业竞争集群分布
(1)中国血液制品行业主要企业业务情况
(2)中国血液制品行业主要企业资本实力分析
5.2.2 中国血液制品行业企业竞争格局分析
5.3 中国血液制品行业市场竞争态势
5.4 中国血液制品行业市场集中度分析
5.5 中国血液制品行业波特五力模型分析
5.5.1 中国血液制品行业供应商的议价能力
5.5.2 中国血液制品行业消费者的议价能力
5.5.3 中国血液制品行业新进入者威胁
5.5.4 中国血液制品行业替代品威胁
5.5.5 中国血液制品行业现有企业竞争
5.5.6 中国血液制品行业竞争状态总结
5.6 中国血液制品行业投融资、兼并与重组状况
5.6.1 中国血液制品行业投融资发展状况
5.6.2 中国血液制品行业兼并与重组状况
第6章 中国血液制品产业链全景梳理及配套产业发展分析
6.1 中国血液制品产业结构属性(产业链)分析
6.1.1 中国血液制品产业链结构梳理
6.1.2 中国血液制品产业链生态图谱
6.1.3 中国血液制品产业链区域热力图
6.2 中国血液制品产业价值属性(价值链)分析
6.2.1 中国血液制品行业成本结构分析
6.2.2 中国血液制品价格传导机制分析
6.2.3 中国血液制品行业价值链分析
6.3 中国血液制品行业上游采浆站市场分析
6.3.1 中国血液制品行业上游采浆站类型
6.3.2 中国血液制品行业上游采浆站市场现状
(1)血站
(2)单采血浆站
6.3.3 中国血液制品行业上游采浆站建设情况
6.4 配套产业对血液制品行业发展的影响分析
第7章 中国血液制品行业细分产品市场发展状况
7.1 中国血液制品行业细分市场结构
7.2 中国血液制品市场分析:白蛋白市场
7.2.1 中国白蛋白市场概述
(1)白蛋白的基本特性
(2)白蛋白的生理功能
(3)白蛋白的临床应用
7.2.2 中国人血白蛋白市场发展现状
(1)中国人血白蛋白市场供给水平分析
1)中国人血白蛋白批签发次数
2)中国血液制品行业相关企业人血白蛋白签发情况
3)中国血液制品行业相关企业人血白蛋白新产品研发情况
(2)中国人血白蛋白市场需求水平分析
(3)中国人血白蛋白价格水平分析
7.2.3 中国人血白蛋白市场发展趋势前景
7.3 中国血液制品市场分析:免疫球蛋白市场
7.3.1 中国免疫球蛋白市场概述
(1)免疫球蛋白的基本特性
(2)免疫球蛋白的产品分类
(3)免疫球蛋白的临床应用
7.3.2 中国免疫球蛋白市场发展现状
(1)中国免疫球蛋白市场供给水平分析
1)中国免疫球蛋白批签发次数
2)中国血液制品行业相关企业静丙签发情况
3)中国血液制品行业相关企业免疫球蛋白新产品研发情况
(2)中国免疫球蛋白市场需求水平分析
(3)中国免疫球蛋白价格水平分析
7.3.3 中国免疫球蛋白市场发展趋势前景
7.4 中国血液制品市场分析:凝血因子市场
7.4.1 中国凝血因子市场概述
(1)凝血因子的基本特性
(2)凝血因子的产品分类
(3)凝血因子的临床应用
7.4.2 中国凝血因子市场发展现状
(1)中国凝血因子市场供给水平分析
1)中国凝血因子批签发次数
2)中国血液制品行业相关企业凝血因子新产品研发情况
(2)中国凝血因子市场需求水平分析
(3)中国凝血因子价格水平分析
7.4.3 中国凝血因子市场发展趋势前景
7.5 中国血液制品行业细分市场战略地位分析
第8章 中国血液制品行业细分应用市场需求状况
8.1 中国血液制品行业下游应用场景/行业领域分布
8.1.1 中国血液制品应用场景分布
8.1.2 中国血液制品应用行业领域分布
8.2 中国医院领域血液制品需求潜力分析
8.2.1 中国医院发展现状
8.2.2 中国医院趋势前景
8.2.3 中国医院领域血液制品需求特征及产品类型
8.2.4 中国医院领域血液制品需求现状分析
8.2.5 中国医院领域血液制品需求潜力分析
8.3 中国病毒研究所领域血液制品需求潜力分析
8.3.1 中国病毒研究所发展现状
8.3.2 中国病毒研究所趋势前景
8.3.3 中国病毒研究所领域血液制品需求特征及产品类型
8.3.4 中国病毒研究所领域血液制品需求现状分析
8.3.5 中国病毒研究所领域血液制品需求潜力分析
8.4 中国第三方医学实验室领域血液制品需求潜力分析
8.4.1 中国第三方医学实验室发展现状
8.4.2 中国第三方医学实验室趋势前景
8.4.3 中国第三方医学实验室领域血液制品需求特征及产品类型
8.4.4 中国第三方医学实验室领域血液制品需求现状分析
8.4.5 中国第三方医学实验室领域血液制品需求潜力分析
8.5 中国血液制品行业细分应用市场战略地位分析
第9章 中国血液制品行业代表性企业布局案例研究
9.1 中国血液制品代表性企业布局梳理及对比
9.2 中国血液制品代表性企业布局案例分析
9.2.1 北京天坛生物制品股份有限公司
(1)企业发展简况分析
(2)企业经营情况分析
(3)企业经营优劣势分析
9.2.2 华兰生物工程股份有限公司
(1)企业发展简况分析
(2)企业经营情况分析
(3)企业经营优劣势分析
9.2.3 上海莱士血液制品股份有限公司
(1)企业发展简况分析
(2)企业经营情况分析
(3)企业经营优劣势分析
9.2.4 北京博晖创新生物技术股份有限公司
(1)企业发展简况分析
(2)企业经营情况分析
(3)企业经营优劣势分析
9.2.5 博雅生物制药集团股份有限公司
(1)企业发展简况分析
(2)企业经营情况分析
(3)企业经营优劣势分析
9.2.6 派斯双林生物制药股份有限公司
(1)企业发展简况分析
(2)企业经营情况分析
(3)企业经营优劣势分析
第10章 中国血液制品行业市场前景预测及发展趋势预判
10.1 中国血液制品行业SWOT分析
10.2 中国血液制品行业发展潜力评估
10.3 中国血液制品行业发展前景预测
10.3.1 中国血液制品行业批签发数预测
10.3.2 中国血液制品行业市场规模预测
10.4 中国血液制品行业发展趋势预判
10.4.1 中国血液制品行业市场供需变化趋势
(1)血液制品医保覆盖率扩大,需求进一步释放
(2)后疫情时代血浆供应回暖,血液制品国内产能扩增
(3)供需倒挂将持续,提升采浆量是缓解产品短缺的唯一途径
10.4.2 中国血液制品行业市场竞争趋势
(1)行业不断集中是必然趋势
(2)集中度提高所需时间较长
10.4.3 中国血液制品行业技术研发趋势
(1)血浆来源制品不可替代
(2)血浆蛋白新品种研发是热点
(3)重组血浆蛋白制品发展迅速
(4)国内企业接近与国外的差距
(5)蛋白分离纯化技术
(6)血浆综合利用目前常规技术
(7)病毒灭活工艺
(8)基因工程技术
第11章 中国血液制品行业投资战略规划策略及建议
11.1 中国血液制品行业进入与退出壁垒
11.1.1 血液制品行业进入壁垒分析
11.1.2 血液制品行业退出壁垒分析
11.2 中国血液制品行业投资风险预警
11.3 中国血液制品行业投资价值评估
11.4 中国血液制品行业投资机会分析
11.5 中国血液制品行业投资策略与建议
11.5.1 增加产品种类
11.5.2 优化产品结构
11.5.3 提高分离技术
11.6 中国血液制品行业可持续发展建议